電子餐臺標準臺 XBCN30
產品分類:智慧食堂餐廳
產品名稱:電子餐臺標準臺 XBCN30 [ ]
適用場景:電子餐臺標準臺 XBCN30
訂購熱線:40000-63966
產品詳情
電子餐臺是興邦電子全新打造的智慧餐飲結算終端,采用自助選餐和自助結算模式,實現整個餐廳從購餐到結算的高效、有序。智能餐臺適用于自助模式的餐廳。
電子餐臺快速結算系統:在每一個餐具底部植入RFID射頻芯片,餐具進入餐臺結算區后,通過對餐具底部RFID射頻芯片進行讀寫操作,借助于計算機及其通訊技術,實現對餐具底部RFID射頻芯片的通信和管理,實現快速結算。
技術參數
|
技術參數項目 |
技術參數內容 |
|
尺寸 |
1500mm * 700mm * 850mm |
|
重量 |
155±-0.25kg |
|
工作溫度 |
-5℃~50℃ |
|
工作濕度 |
10%~90% |
|
電源 |
220V 50HZ |
|
功率 |
約120W |
|
讀卡頻率 |
125KHz,13.56MHz,2.4GHz可選 |
|
最佳讀卡距離 |
0~5cm |
|
讀寫卡時間 |
Tmax < 500ms |
| 操作屏幕 | 1024*768觸控顯示器 |
| 用戶屏幕 | 1024*768顯示屏 |
| 主板 | 工控機主板 |
| 硬盤 | 500G |
| 內存 | DDR3 2G |
| 通訊速率 | TCP/IP--10M/100M自適應千兆以太網卡 |
硬件圖解

1:操作員屏幕:操作員使用的屏幕為觸摸電容屏
2:用戶屏幕:用戶查看信息查看屏幕
3:刷卡區:支付時,將智能卡片放置在此處
4:支付區:用戶選好的餐盤進行讀取,以方便結算
5:地腳:固定餐臺著地支腳,可根據響應情況調節高度,餐臺放置平穩即可
6:使用流程:介紹餐臺使用的過程
7:等候區:支付前從此區域經過
餐廳布局建議與智慧結算解決方案
針對自選餐廳,對餐廳布局提出以下建議:
1、 入口處擺放托盤,顧客取托盤開始選菜
2、 選菜窗口集中,有序。菜品分類擺放,不同價格選用不同顏色的智慧餐具盛放
3、 電子餐臺布置在選菜窗口和用餐區中間,在餐臺結算區一端擺放用餐餐具,供顧客結算后取用就餐。
4、 在用餐區出口擺放餐具回收臺,將使用后的餐具回收、分類。
5、 餐廳只需為智慧餐臺準備220V標準交流電源和RJ45網絡接口。
>
智慧餐廳結算解決方案

餐臺配置建議
電子餐臺的理論結算速度可以達到兩秒1單,3分鐘就能完成接近100人的就餐結算。經過我們對餐廳現場的調查統計,實際結算速率約3秒1單。根據使用情況,每400人配置一臺智慧餐臺,性價比最好,每100人配置一臺智慧餐臺,餐廳環境秩序和就餐體驗最佳。
|
比例 |
結算時間總和 |
排隊時間 |
|
500人/臺 |
25分鐘 |
1分鐘 |
|
400人/臺 |
20分鐘 |
約40秒 |
|
200人/臺 |
10分鐘 |
小于30秒 |
|
100人/臺 |
5分鐘 |
約20秒 |
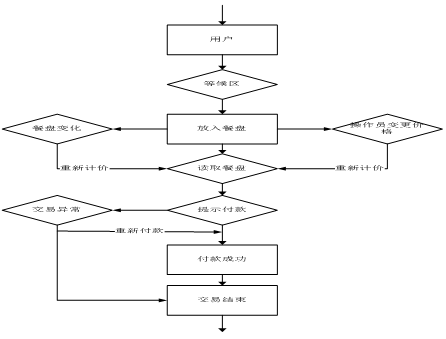
使用流程

1、顧客進入餐廳領取托盤,在各個區域選取所需菜品放入托盤中。
2、選完所需菜品后到智慧餐臺排隊等候結算,排隊時應將托盤放置在等候區內等候結算,不能越線放入結算區。

智能餐臺結算區與等候區
3、托盤放入結算區,顯示屏會立刻顯示出菜品名稱、價格等信息,同時系統語音提示“請付款”,操作員與顧客確認無誤后將智能卡放在刷卡區就可完成結算,結算成功或失敗系統都會有語音提示。

智慧餐臺結算流程引導圖




支付方式

智慧餐具






